网站首页
公司简介
公司概况
业务范围
新闻中心
公司动态
行业动态
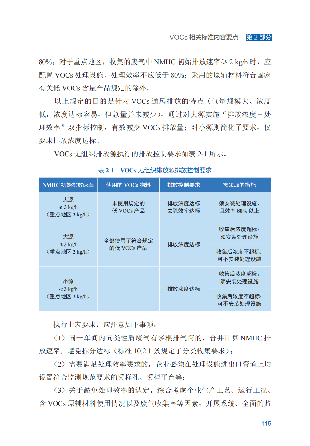
公司业绩
公司业绩
资质荣誉
在线留言
招聘信息
联系我们
行业动态
来源:超级管理员 发布时间: 2022-03-30 08:52:49
0
次浏览 大小:
16px
14px
12px
来源:环保365,如有侵权,联系删除。
上一篇:
地下水:变不可见为可见
下一篇:
环评报告编制单位、人员要符合哪些要求?
公司新闻
关于我单位 参与申报河南省科学技术进步奖提名奖(一等奖) 的公示
电镀废水处理工艺详析
河南冠宇环保科技有限公司-省城科会首家学会专家工作站挂牌成立
唐河县污水处理厂尾水湿地建设项目
大磨岭煤矿生活污水改造项目
冠宇环保被郑州市中小企业服务局评为“专精特新”企业
冠宇环保被评定为“郑州市工程研究中心”
行业动态
污水处理常见的菌种介绍
斜管沉淀池污泥上浮:从“病根”到“药方”的深度解析
拒绝繁琐,效率为王!水处理工艺计算表赋能提质增效的创新实践
是什么让你的二沉池漂泥?怎么办?
氧化沟工艺和AAO工艺有什么区别?
针对不同类型的工业废水,处理方法有何区别?
有效去除高盐废水硬度的7种方法
高盐废水资源化零排放工艺研究